Case Study: AI readiness assessment for an insurance company
A structured AI assessment that defined high-value use cases, designed a production-ready architecture, and established a clear roadmap for controlled implementation and scaling.

Project details:
About the Client:
The Client is a European insurance group that provides health, property, and life insurance services. The company employs over 2,500 people and manages large volumes of structured and unstructured data, including claims, policies, and customer communications. Prior to the project, the Client had launched several isolated AI initiatives, but they remained disconnected from core operations.
Location: Germany
Industry: Insurance
Team size: 4 specialists (1 AI Architect, 1 Data Engineer, 1 ML Engineer, 1 Business Analyst)
Project duration: 4 weeks
Business сhallenge
Prior to the project, the Client had launched several isolated AI initiatives, including chatbot pilots and document analysis tools. These initiatives demonstrated potential but remained disconnected from core operations. Leadership required a structured approach to evaluate AI opportunities, define implementation priorities, and ensure alignment with business goals, compliance standards, and long-term operational strategy.
The Client expected a clear, business-aligned AI adoption strategy with validated use cases and predictable outcomes. So we had to translate fragmented AI experiments into a structured, measurable, and scalable AI roadmap with defined architecture, governance, and cost model.
Additional requirements:
- compliance with data protection regulations;
- integration readiness assessment with existing CRM and claims systems.
Our solution
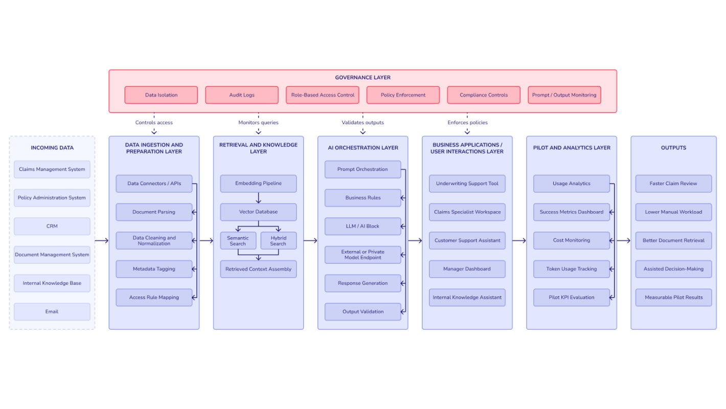
We delivered an AI/GenAI readiness assessment that defined business opportunities, designed the target architecture, and established a clear path from experimentation to implementation.
Structured evaluation and decision framework
We analyzed the Client’s operations and identified over 20 potential AI use cases across claims processing, customer support, underwriting, and internal knowledge management. Each use case was evaluated based on business impact, implementation complexity, and data availability, enabling the selection of the most valuable scenarios for validation and execution.

Additional features:
- development of a financial model comparing manual and AI-driven workflows;
- definition of integration points with existing systems;
- simulation of system behavior under different usage scenarios.

Business value
Before:
- AI initiatives existed as isolated experiments without alignment to business priorities.
- No clear criteria to evaluate which AI use cases should be implemented.
- Lack of visibility into expected costs and operational impact of AI adoption.
- Uncertainty in how AI solutions would integrate with existing systems.
After:
- AI initiatives are organized into a prioritized roadmap aligned with business objectives.
- Structured framework to evaluate and select high-value use cases, with two prioritized use cases tested in a pilot across three business units.
- Clear financial model enabling predictable cost planning and supporting up to 35% projected cost reduction in claims processing.
- Defined integration approach allowing AI to be embedded into existing workflows and reducing decision-making time for AI investments from months to weeks.








